Instance Verification Kit (IVK)

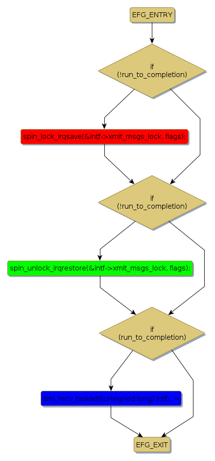
spin lock @ [103854+48+/linux-3.19-rc1/drivers/char/ipmi/ipmi_msghandler.c]
Instance Signature: xmit_msgs_lock

The Matching Pair Graph:


Function Name
Control Flow Graph (CFG)
Events Flow Graph (EFG)
Source Correspondence
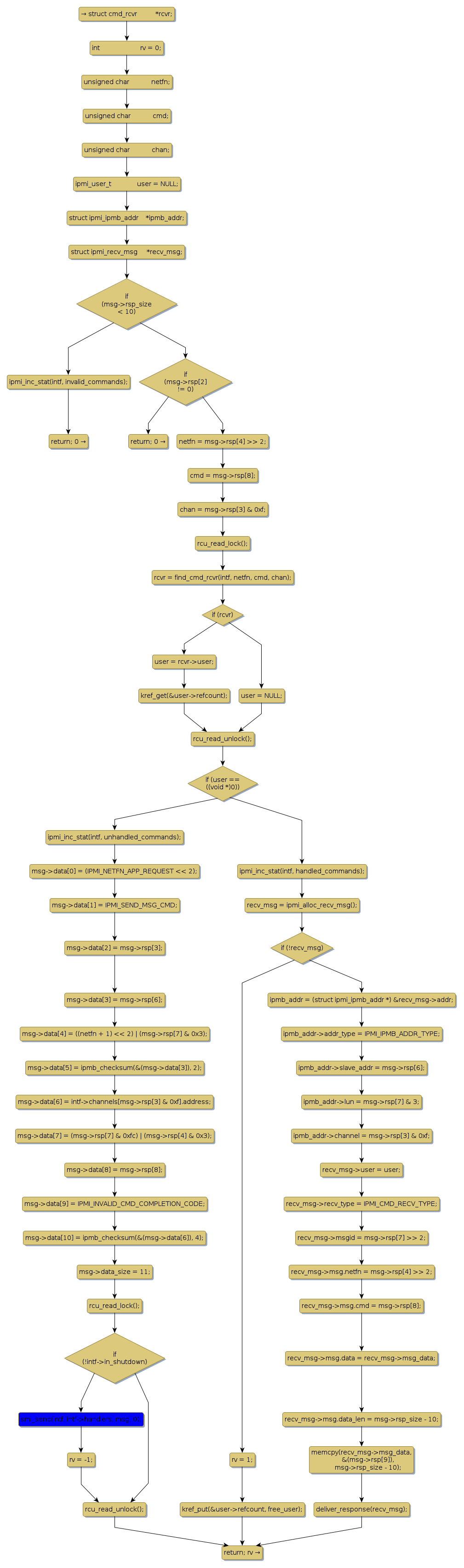
handle_ipmb_get_msg_cmd [80074+23+/linux-3.19-rc1/drivers/char/ipmi/ipmi_msghandler.c]
handle_new_recv_msgs [99151+20+/linux-3.19-rc1/drivers/char/ipmi/ipmi_msghandler.c]
handle_one_recv_msg [94731+19+/linux-3.19-rc1/drivers/char/ipmi/ipmi_msghandler.c]
ipmi_smi_msg_received [101829+21+/linux-3.19-rc1/drivers/char/ipmi/ipmi_msghandler.c]
smi_recv_tasklet [100679+16+/linux-3.19-rc1/drivers/char/ipmi/ipmi_msghandler.c]
smi_send [38343+8+/linux-3.19-rc1/drivers/char/ipmi/ipmi_msghandler.c]